
Shinkansen 推出 Firefox 擴充套件,現已可從官網首頁找到安裝、下載連結。
免費資源網曾經介紹過「沉浸式翻譯」,它是一款非常好用的網頁翻譯擴充功能,不過去年(2025 年)發生過網頁分享功能會洩漏隱私的問題,近期又有網友發現沉浸式翻譯會在 X(Twitter)平台加入分享雙語貼文的按鈕。對一個翻譯工具來說,它的功能太多也太肥大了!此外,有使用者反應免費版其實並不好用,訂閱 Pro 會員價格又太貴,因此不少開發者想打造一款能真正安心使用的替代方案。
Shinkansen:台灣開發者打造的極簡翻譯工具
本文要介紹的「Shinkansen」是台灣開發者 Jimmy Su 製作的 Chrome、Firefox 網頁翻譯擴充功能,主打快速、私密和高品質特性,可透過 Google Gemini 將網頁翻譯成繁體中文,直接替換掉原文內容,保留頁面排版,使閱讀上更為流暢!而且也不會經過任何第三方,確保個人瀏覽內容不會被上傳到外部伺服器,也可以說這是將隱私做為核心的擴充功能。
極速秒翻與 YouTube 字幕自動翻譯
Shinkansen(新幹線)具有「極速秒翻」功能,按下翻譯後網頁內容幾乎能立即開始變中文,而且也會在右下角顯示目前翻譯進度條,當內容較多時將會採用「分批翻譯、逐段注入」方式,使用者可以一邊閱讀,同時等待翻譯,讓整個翻譯過程不會耽誤時間,還能保留網頁原始排版,包括字型、字級、顏色、連結等都不改變,直接轉為繁體中文。
此外,它所提供的「YouTube 字幕自動翻譯」最深得我心,能針對原文影片進行即時的字幕翻譯,這對於要瀏覽非中文語系影片來說非常有幫助!預設會自動開啟,亦可透過快捷鍵快速切換服務,支援 Gemini、Google Translate 兩種翻譯引擎。
網站資訊
網站名稱:Shinkansen(新幹線)
網站連結:https://jimmysu0309.github.io/shinkansen/
使用教學
從官網可以知道為什麼要做 Shinkansen 擴充功能,最大的原因是「沉浸式翻譯」會將使用者瀏覽的第一頁內容傳送至第三方伺服器,無論是看了什麼文章、郵件或是新聞,全部都會被看光,使用上會感覺有點不太舒服。
透過 Shinkansen 是將翻譯功能直接連結 Gemini AI,不會經過第三方伺服器,資料只會保存在使用者的電腦上,安全和隱私更有保障,更重要的是它開放原始碼,任何人都可以檢視程式碼有無問題。
雖然有不少人說這是「重複造輪子」,但我個人認為,每個人需要的功能都不太一樣,其實選擇越多越好。

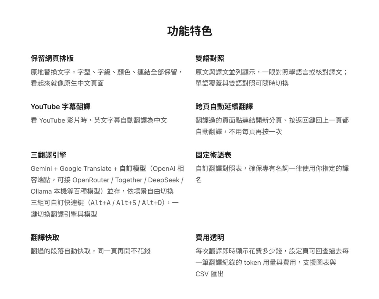
從 Shinkansen 官網也可以看到這個擴充功能特色,包括翻譯時可以保留網頁排版、YouTube 字幕翻譯、雙語對照、支援兩種引擎翻譯(外加一種自訂模型)、自訂翻譯對照表和翻譯快取功能,即使每次翻譯都會透過 Gemini API 也可能會產生一點點費用,但都會即時顯示花費多少錢,還能設定「配額」,搭配上翻譯快取不用擔心可能會讓帳單產生過多的費用。

Shinkansen 有兩種安裝方式:Chrome 線上應用程式商店、從 GitHub 下載 beta 版手動安裝,直接開啟應用程式商店,點選右上角「加到 Chrome」按鈕就能完成安裝。除此之外,Shinkansen 也有提供 Firefox 擴充套件,可以從 Firefox 擴充套件頁面進行下載安裝。

不同於一般擴充功能,安裝後就能直接使用,Shinkansen 是使用 Google Gemini 進行翻譯,因此要先設定 API Key,這個動作就是讓外掛能連結到 Gemini AI 並進行翻譯工作,當然,在翻譯品質和效果上相對於免費翻譯工具會來得更好,而且是顯著提升,如果你覺得機器翻譯可能會經常看不懂翻譯後的內容,可以試著透過 Gemini 翻譯,效果可能會出乎你的想像。

進入 Shinkansen 設定頁面,先從「Gemini API Key」下方找到申請教學(如下方箭頭標示位置)。

開發者已經寫了一篇 Google Gemini API Key 申請指南,照著步驟做就可以取得,我在這裡就不多做介紹。
但要注意在設定過程中會需要用到一張信用卡或金融卡,用於設定帳單支付方式。雖然說 Gemini API 有提供免費額度,Google 依然要求開發者必須先設定支付方式才能啟用 API,設定後不代表會馬上被扣款,只要用量在免費額度內也不用擔心被收費。

完成後返回 Shinkansen 一般設定頁面,將取得的 API Key 貼上後儲存就完成設定。

切換到「Gemini」分頁後會看到模型和參數切換功能,預設是中間等級的「gemini-3-flash-preview」,具有相當不錯的翻譯品質且價格便宜,如果對翻譯品質沒有太要求,我會建議切換成「gemini-3.1-flash-lite-preview」,翻譯品質尚可,不過好處就是價格非常便宜,不用擔心帳單會超支。

下方會有「配額」也就是 API 用量限制,可以根據你的 Gemini API 付費層級,自動控制請求頻率,避免超出 Google 的用量限制,我在這邊就切換為「Free」也就是免費層級,不同層級的 RPM(每分鐘請求次數)、TPM(每分鐘 token 數)和 RPD(每日請求次數)都會不太一樣,

在擴充功能「用量紀錄」還會根據模型計價設定來估算用量,不過實際金額還是以 Gemini 控制台顯示為主。

YouTube 影片字幕翻譯功能可選擇翻譯引擎,預設會使用 Gemini 以獲得較高的翻譯品質,如果想要免費用,也可以考慮切換為 Google Translate,就不需要設定 API Key,翻譯速度也比較快,但是品質方面還是 Gemini 會好一些。

下圖是我使用 Shinkansen 搭配 Google Gemini 進行翻譯的效果,這篇原文內容相當長,在翻譯過程中右下角會顯示目前翻譯完成度,同時保持原始排版,例如字型、文字大小、顏色、超連結等。

完成後在 Shinkansen 擴充功能下拉式選單會顯示目前累積使用的費用、快取數量,翻譯後的內容會進入快取,也就是會暫存在瀏覽器,同一個頁面再次翻譯也不用重新翻譯,既能省錢、也能省下許多時間。

在 Shinkansen 擴充功能勾選「YouTube 字幕翻譯」啟動將外文字幕翻譯為繁體中文的功能。

如此一來,在播放 YouTube 外文影片時,有字幕的話就能即時透過 Google Gemini 翻譯,這個功能真的非常好用。

如果有翻譯需求,又覺得瀏覽器內建的翻譯工具不夠好用,或是想把手邊目前使用的翻譯功能換掉,Shinkansen 是一個值得一試的選擇,就我的使用經驗來說,透過 Gemini AI 進行翻譯的品質相當棒!
想在 Google 搜尋優先看到免費資源網的內容?
加入 Google 偏好來源
探索更多來自 免費資源網 的內容
訂閱即可透過電子郵件收到最新文章。








